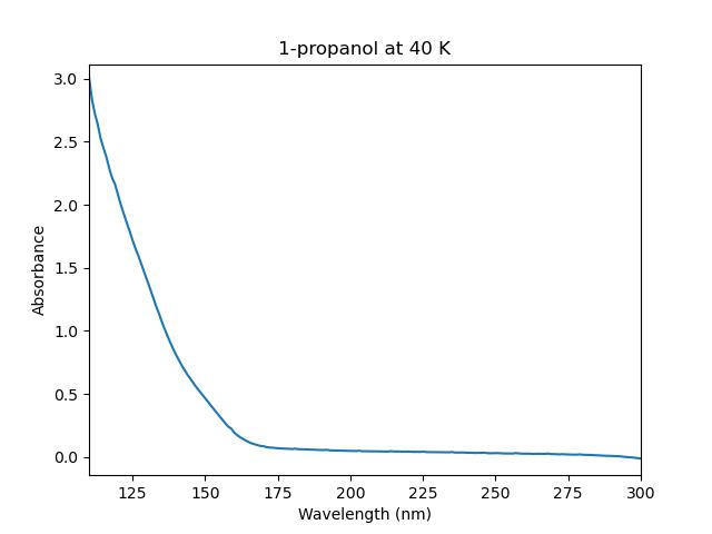
View Vacuum Ultraviolet Data #161
| VUV ID | 161 |
|---|---|
| Molecular Name | 1-Propanol |
| Molecular Formula | CH3CH2CH2OH |
| Ratio | 100 |
| Matrix | |
| Temperature (K) | 40.00 |
| VUV Range (nm) | 110 |
| Peak Value (nm) | 110.00 |
| Molecular Density (g/L) | Not set |
| Reference File | Reference file |
| Spectral File | Spectral file |
| Data File To Download | Data file to download |
