Vacuum Ultraviolet Data
Displaying 161-170 of 177 results.
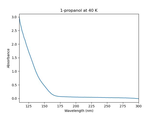
VUV ID:
161
Molecular Name: 1-Propanol
Molecular Formula: CH3CH2CH2OH
Ratio: 100
Matrix:
Temperature (K): 40.00
VUV Range (nm): 110
Peak Value (nm): 110.00
Molecular Density (g/L):
Reference File: Reference file
Spectral File:
Spectral file
Data File To Download: Data file to download
Molecular Name: 1-Propanol
Molecular Formula: CH3CH2CH2OH
Ratio: 100
Matrix:
Temperature (K): 40.00
VUV Range (nm): 110
Peak Value (nm): 110.00
Molecular Density (g/L):
Reference File: Reference file
Spectral File:
Data File To Download: Data file to download
VUV ID:
162
Molecular Name: 1-Propanol
Molecular Formula: CH3CH2CH2OH
Ratio: 100
Matrix:
Temperature (K): 50.00
VUV Range (nm): 110
Peak Value (nm): 110.00
Molecular Density (g/L):
Reference File: Reference file
Spectral File:
Spectral file
Data File To Download: Data file to download
Molecular Name: 1-Propanol
Molecular Formula: CH3CH2CH2OH
Ratio: 100
Matrix:
Temperature (K): 50.00
VUV Range (nm): 110
Peak Value (nm): 110.00
Molecular Density (g/L):
Reference File: Reference file
Spectral File:
Data File To Download: Data file to download
VUV ID:
163
Molecular Name: 1-Propanol
Molecular Formula: CH3CH2CH2OH
Ratio: 100
Matrix:
Temperature (K): 60.00
VUV Range (nm): 110
Peak Value (nm): 110.00
Molecular Density (g/L):
Reference File: Reference file
Spectral File:
Spectral file
Data File To Download: Data file to download
Molecular Name: 1-Propanol
Molecular Formula: CH3CH2CH2OH
Ratio: 100
Matrix:
Temperature (K): 60.00
VUV Range (nm): 110
Peak Value (nm): 110.00
Molecular Density (g/L):
Reference File: Reference file
Spectral File:
Data File To Download: Data file to download
VUV ID:
164
Molecular Name: 1-Propanol
Molecular Formula: CH3CH2CH2OH
Ratio: 100
Matrix:
Temperature (K): 70.00
VUV Range (nm): 110
Peak Value (nm): 110.00
Molecular Density (g/L):
Reference File: Reference file
Spectral File:
Spectral file
Data File To Download: Data file to download
Molecular Name: 1-Propanol
Molecular Formula: CH3CH2CH2OH
Ratio: 100
Matrix:
Temperature (K): 70.00
VUV Range (nm): 110
Peak Value (nm): 110.00
Molecular Density (g/L):
Reference File: Reference file
Spectral File:
Data File To Download: Data file to download
VUV ID:
165
Molecular Name: 1-Propanol
Molecular Formula: CH3CH2CH2OH
Ratio: 100
Matrix:
Temperature (K): 80.00
VUV Range (nm): 110
Peak Value (nm): 110.00
Molecular Density (g/L):
Reference File: Reference file
Spectral File:
Spectral file
Data File To Download: Data file to download
Molecular Name: 1-Propanol
Molecular Formula: CH3CH2CH2OH
Ratio: 100
Matrix:
Temperature (K): 80.00
VUV Range (nm): 110
Peak Value (nm): 110.00
Molecular Density (g/L):
Reference File: Reference file
Spectral File:
Data File To Download: Data file to download
VUV ID:
166
Molecular Name: 1-Propanol
Molecular Formula: CH3CH2CH2OH
Ratio: 100
Matrix:
Temperature (K): 90.00
VUV Range (nm): 110
Peak Value (nm): 110.00
Molecular Density (g/L):
Reference File: Reference file
Spectral File:
Spectral file
Data File To Download: Data file to download
Molecular Name: 1-Propanol
Molecular Formula: CH3CH2CH2OH
Ratio: 100
Matrix:
Temperature (K): 90.00
VUV Range (nm): 110
Peak Value (nm): 110.00
Molecular Density (g/L):
Reference File: Reference file
Spectral File:
Data File To Download: Data file to download
VUV ID:
167
Molecular Name: 1-Propanol
Molecular Formula: CH3CH2CH2OH
Ratio: 100
Matrix:
Temperature (K): 100.00
VUV Range (nm): 110
Peak Value (nm): 110.00
Molecular Density (g/L):
Reference File: Reference file
Spectral File:
Spectral file
Data File To Download: Data file to download
Molecular Name: 1-Propanol
Molecular Formula: CH3CH2CH2OH
Ratio: 100
Matrix:
Temperature (K): 100.00
VUV Range (nm): 110
Peak Value (nm): 110.00
Molecular Density (g/L):
Reference File: Reference file
Spectral File:
Data File To Download: Data file to download
VUV ID:
168
Molecular Name: 1-Propanol
Molecular Formula: CH3CH2CH2OH
Ratio: 100
Matrix:
Temperature (K): 110.00
VUV Range (nm): 110
Peak Value (nm): 110.00
Molecular Density (g/L):
Reference File: Reference file
Spectral File:
Spectral file
Data File To Download: Data file to download
Molecular Name: 1-Propanol
Molecular Formula: CH3CH2CH2OH
Ratio: 100
Matrix:
Temperature (K): 110.00
VUV Range (nm): 110
Peak Value (nm): 110.00
Molecular Density (g/L):
Reference File: Reference file
Spectral File:
Data File To Download: Data file to download
VUV ID:
169
Molecular Name: 1-Propanol
Molecular Formula: CH3CH2CH2OH
Ratio: 100
Matrix:
Temperature (K): 120.00
VUV Range (nm): 110
Peak Value (nm): 110.00
Molecular Density (g/L):
Reference File: Reference file
Spectral File:
Spectral file
Data File To Download: Data file to download
Molecular Name: 1-Propanol
Molecular Formula: CH3CH2CH2OH
Ratio: 100
Matrix:
Temperature (K): 120.00
VUV Range (nm): 110
Peak Value (nm): 110.00
Molecular Density (g/L):
Reference File: Reference file
Spectral File:
Data File To Download: Data file to download
VUV ID:
170
Molecular Name: 1-Propanol
Molecular Formula: CH3CH2CH2OH
Ratio: 100
Matrix:
Temperature (K): 130.00
VUV Range (nm): 110
Peak Value (nm): 110.00
Molecular Density (g/L):
Reference File: Reference file
Spectral File:
Spectral file
Data File To Download: Data file to download
Molecular Name: 1-Propanol
Molecular Formula: CH3CH2CH2OH
Ratio: 100
Matrix:
Temperature (K): 130.00
VUV Range (nm): 110
Peak Value (nm): 110.00
Molecular Density (g/L):
Reference File: Reference file
Spectral File:
Data File To Download: Data file to download
